注册
 找回密码
 注册

江西8件作品入选!第二十九届中国新闻奖评选结果公示

2019-9-24 11:25| 发布者: 内容发布| 查看: 1758| 评论: 0

摘要: 中国记协在中国记协网、新华网和《中国新闻出版广电报》上公示第二十九届中国新闻奖评选结果。本届中国新闻奖共评选出349件拟获奖作品,其中特别奖5件,一等奖62件,二等奖106件,三等奖176件。同时公示的还有本届《 ......

中国记协在中国记协网、新华网和《中国新闻出版广电报》上公示第二十九届中国新闻奖评选结果。本届中国新闻奖共评选出349件拟获奖作品,其中特别奖5件,一等奖62件,二等奖106件,三等奖176件。同时公示的还有本届《评选细则》和评委名单。

公示时间为9月20日12时至10月10日12时,在此期间,社会各界均可通过电话、传真、信函、电子邮件等方式对评选结果发表意见,进行监督和评议。中国记协评奖办公室将认真受理,并对有关举报进行核查和处理。公示结束后,中国记协评奖办公室将正式公布获奖结果。

中国记协评奖办公室电话:010-61002963

电子邮箱:5826@vip.163.com

地址:北京市东城区珠市口东大街7号

邮编:100062

中华全国新闻工作者协会

2019年9月20日

其中

江西有8件作品入围公示

一等奖2件

二等奖3件

三等奖3件

入围公示的都有哪些?

一等奖

二等奖

三等奖

附拟获奖名单:

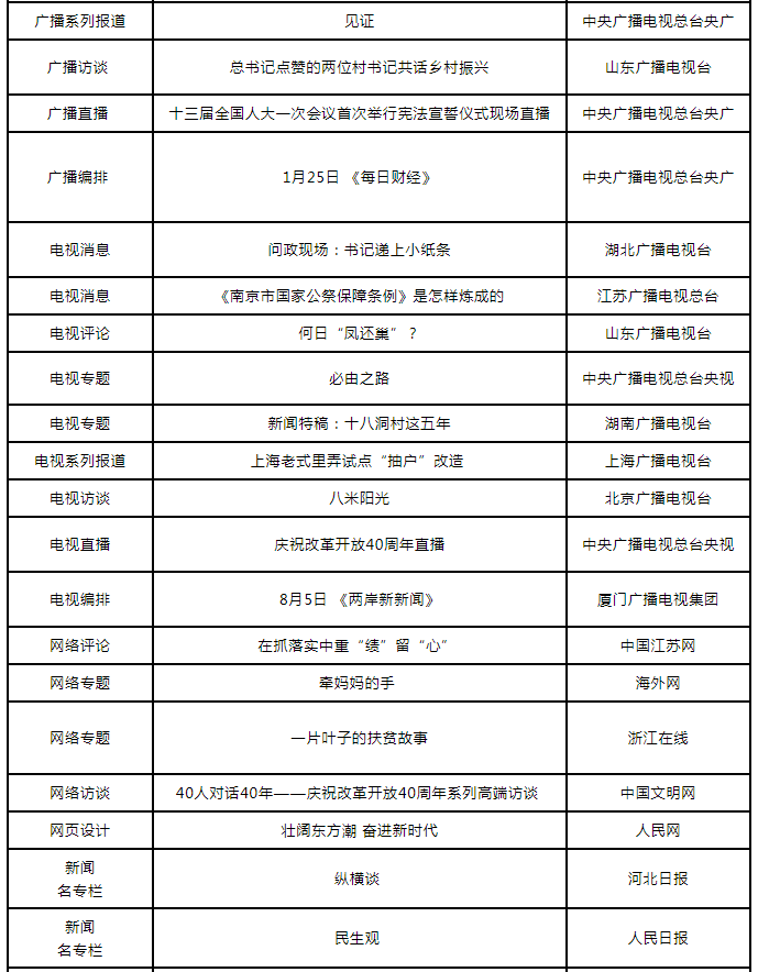
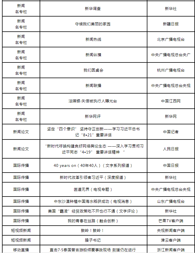
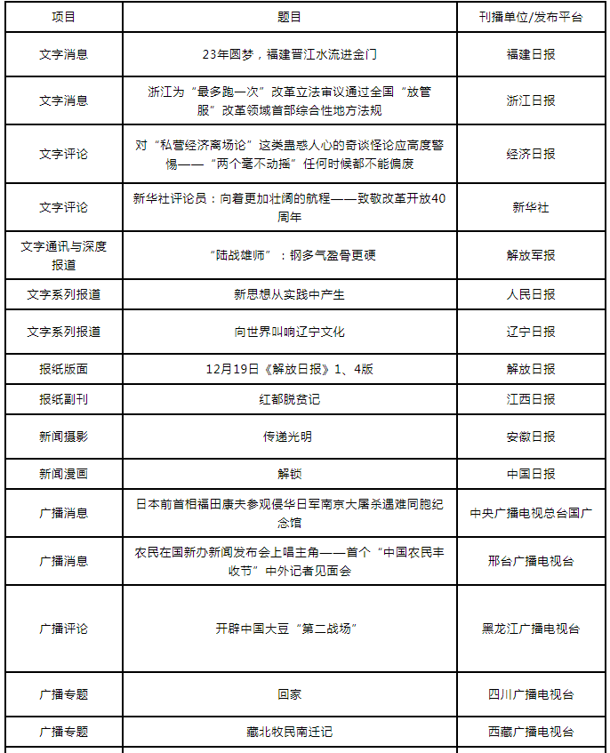
第二十九届中国新闻奖拟获奖作品目录

特别奖(5件)

一等奖(62件)


漂亮

酷毙

路过

雷人

握手

鲜花

鸡蛋

最新评论

热点图文
  • 江西首个纺织文化创意设计产业园8
  • 江西:亲亲爹地TM婴儿纸尿裤等2种
  • Timberland 10061经典黄靴广告《真
  • 明星助阵庆典 果唯伊为何低调?资
  • 雀巢Nespresso胶囊咖啡机TVC
推荐阅读
全球知名广告工作室Platinum,位于巴西里约热内卢,是一家出色的专 ...查看全文
安塞尔·亚当斯的摄影作品 ...查看全文
最近遇到一些很奇怪的CorelDraw文件,只要打开那些文件,就会出 ...查看全文
广告圈子

返回顶部